产品配置
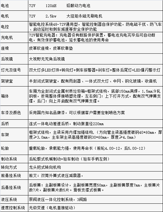
主要参数


产品特点
1、整车采用龙头把式转向机构,减少操作难度;
2、装卸桶及货厢升降采用液压控制系统,只要一人操作即可完成垃圾桶的装卸及货厢倾卸;
3、车厢体为全金属封闭式+框架式结构,尾部呈抛物线式扬起,有效保证液体垃圾二次抛洒
4、装桶装置采用液压型支撑底脚,作业时更平稳、安全、可靠;
5、配置重载轮胎,承载能力更强劲;
6、车架采用框架式结构,抗扭曲和撞击能力强;
7、后轮毂式机械制动+驻车制动,具有良好的稳定性和安全性。






1、整车采用龙头把式转向机构,减少操作难度;
2、装卸桶及货厢升降采用液压控制系统,只要一人操作即可完成垃圾桶的装卸及货厢倾卸;
3、车厢体为全金属封闭式+框架式结构,尾部呈抛物线式扬起,有效保证液体垃圾二次抛洒
4、装桶装置采用液压型支撑底脚,作业时更平稳、安全、可靠;
5、配置重载轮胎,承载能力更强劲;
6、车架采用框架式结构,抗扭曲和撞击能力强;
7、后轮毂式机械制动+驻车制动,具有良好的稳定性和安全性。



